The Kho people are likely descendants of those who arrived in the region during the Indo-Aryan migration.[5] The Kho people formerly observed a form of ancient Hinduism;[6] during the Mongol invasion of India during the 1200s, many of the northern Kho converted to Islam.[7] ... The Kho people speak the Khowar language, a member of the Dardic subgroup of the Indo-Aryan language family. The ethnologists Karl Jettmar and Lennart Edelberg noted, with respect to the Khowar language, that: "Khowar, in many respects [is] the most archaic of all modern Indian languages, retaining a great part of Sanskrit case inflexion, and retaining many words in a nearly Sanskritic form.”[9]Moreover, Chitral is near Swat, which is the location of a Bronze Age cemetery that is generally presumed to be the oldest Indo-Iranian archaeological site in South Asia. It'll be interesting to compare the two Kho individuals to samples from this ancient burial ground if and when they're finally published (see here and here). Meantime, this is how they compare to the Kalasha from the HGDP dataset in several of my staple genome-wide analyses: Overall, the qpGraph trees produce almost identical results for both the Kho and Kalasha. However, on the Kho tree, the drift path leading from C to Han is zero (i.e. no genetic drift), while on the Kalasha tree it's 18. That's a subtle, but perhaps important difference, because it suggests that the Kho and Kalasha have somewhat different types of East Eurasian admixture. Indeed, in the West Eurasian and world Principal Component Analyses (PCA) the Kho pull more strongly towards the Bronze Age steppe and East Asia, respectively, compared to the Kalasha. This might mean that they've been less isolated genetically than the Kalasha since the initial Indo-Aryan settlement of what is now northern Pakistan. I've also added the Kho to the Global 10 and Basal-rich K7 datasheets (see here and here, respectively). It might be possible to investigate in more detail the differences between the Kho and Kalasha by using this output to model their ancestry with nMonte (for instance, like here). See also... Ancient herders from the Pontic-Caspian steppe crashed into India: no ifs or buts Descendants of ancient European (fair?) maidens in Central Asia's highlands Late PIE ground zero now obvious; location of PIE homeland still uncertain, but...
Wednesday, January 24, 2018
The Kho people: archaic Indo-Aryans
I've manged to get my hands on two Kho samples from Chitral, northern Pakistan, courtesy of Khana from the comments at this blog and someone named Sam Sloan. Here's what Wikipedia has to say about the Kho, who are Dardic-speakers and thus close linguistic relatives of the Kalasha people:
Subscribe to:
Post Comments (Atom)




275 comments:
1 – 200 of 275 Newer› Newest»Thanks for this David! This is golden! I love your work. Now if only we could get our hands on the actual Vedic Aryan sequenced genomes. Let's hope by the end of this month, early February. Any thoughts? What do you expect?
I'm losing hope to be honest.
@Davidski Nooooooooooooooooo! I'm so upset man, those Indian nationalists... Wow! It would've been lovely if we had the samples on hand. When should the study have been released, do you think?
Last year.
@Davidski :'(
Thanks for the post ... technical aspects are always good.
Thanks, to David, Khana, and Mr. Sloan.
Great to finally have samples for this very important/large Dardic population.
The differences between them and the Kalasha are rather fascinating.
Kho_Singanali
39.1% Srubnaya_outlier
24.9% Iran_Chl
20.9% Iran_M/N
11.1% Jarawa
4.0% Mongola
distance=0.5377
Kalash
39.4% Iran_M/N
37.7% Srubnaya_outlier
13.1% Iran_Chl
9.8% Jarawa
distance=0.5199
A slight hair more of steppe-related ancestry, but also a much stronger Iran_Chl affinity, and some East Asian input lacking in the Kalasha.
Exactly what one would expect.
Now, a Nuristani sample would be very exciting. (Khana, is that a possibility?)
R1a is found at a frequency of 80% among the Kho people according to Wikipedia. The Kho people formerly observed a form of old Vedic religion.
I couldn’t find anything on Kho religion but assume it was similar to Kalash.
Kalash have not converted to Islam yet and still celebrate their ancient pagan cults. In some books they mention similarity of Kalash god Balimain to Greek Dionysus:
“Pagan Christmas: Winter Feasts of the Kalasha of the Hindu Kush”
https://s13.postimg.org/8grldf5nr/screenshot_326.png
https://books.google.pl/books?id=DVgrDwAAQBAJ&pg=PT54&lpg=PT54&dq=god+Praba&source=bl&ots=Qe4zcx7JTW&sig=XGAcnNVILWT6qXjBmeibBv0KEQI&hl=pl&sa=X&ved=0ahUKEwjNvuTE0ZnYAhWCQZoKHWQWByYQ6AEIPDAH#v=snippet&q=Dionysus&f=false
https://s13.postimg.org/6c78ckwdz/screenshot_327.png
https://www.researchgate.net/publication/322196297_The_Winter_Solstice_Festival_of_the_Kalasha_of_Birir_Some_Comparative_Suggestions
Kalash do not eat hallucinogenic mushrooms, do not use ephedra, do not smoke dope or other staff to celebrate their god of fertility and love. Like ancient Slavs and Greeks they light fires, drink alcohol and dance. And so it was done by PIE IMO.
But in the north the wine doesn’t grow. Early IE were drinking mead and beer and hops were their soma. There is plenty evidence for this, linguistic, genetic and archeological. That religion probably originated with Corded Ware or Sredny Stog. It is also possible that it came from Tripolye or TRB.
"Early IE were drinking mead and beer and hops were their soma." Hops was not used in beer until the Middle Ages
@Tom Rowsell
“"Early IE were drinking mead and beer and hops were their soma." Hops was not used in beer until the Middle Ages”
Western Europeans took the name and tradition of adding hops to mead and beer from Slavs . For Slavs it was much older tradition related to their religion, fertility cult and linked with Indo-Iranian soma/haoma by linguists.
@EastPole
Which linguists link soma/haoma with hops?
Don't know any.
Hops not generally a candidate for soma.
@Atriðr
“Which linguists link soma/haoma with hops?
Don't know any.
Hops not generally a candidate for soma.”
All modern etymological dictionaries say this. The one I use is W. Boryś “Słownik etymologiczny języka polskiego” 2005
You can see it in other dictionaries:
“A HANDBOOK OF GERMANIC ETYMOLOGY”V. Orel:
https://s22.postimg.org/p8kesbbw1/screenshot_138.png
Vasmer-Trubachev:
https://s13.postimg.org/61hsta2hz/screenshot_328.png
V. Orel dictionary suggests that Slavic *xъmel was borrowed from the east, i.e. that it was like this:
Germanic *xumalaz < Slavic *xъmel <Iranian *xauma- ‘sacred drink, soma’:
But this is debatable. There are linguists like prof. Kazimierz Moszyński “Pierwotny zasięg języka prasłowiańskiego „ 1957 who argued that Slavic *xъmel was not borrowed from the east because they didn’t have proper etymology for this word whereas Slavic languages do have a good etymology and long tradition of using this plant for proper fermentation in mead or beer production and for religious, and medical purposes. Also the way it was prepared fits Rigveda descriptions.
Today genetics tells us that prof. K. Moszyński was right:
“It has also been suggested that European wild hops themselves originated from past introductions, brought by people migrating from the East, and that they do not represent an autochthonous European plant (Ryba ´c ˇek, 1991; Moir, 2000). If human behavior is involved in hop migration, it would be expected that population size would be reduced.”
“A recent microsatellite DNA study of 11 loci (Murakami et al, 2006) analysed wild hops, in almost the same samples used in this study. It found highly polymorphic microsatellites, but no significant excess heterozygosity (P40.05) in European wild hops, thus providing no evidence of recent founder events of this type”.
“After the last glaciation, hops may have expanded from southern refugia and, since a founder event was not detected, this may have occurred naturally rather than through human association. Microsatellite analyses indicate that cultivars share alleles with the European native population and would be classified within this population (Jaks ˇe et al, 2004; Murakami et al, 2006, unpublished data). This strongly suggests that traditional cultivars were simply selected from natural wild populations, presumably because of their superior qualities for beer production.”
http://www.nature.com/hdy/journal/v97/n1/full/6800839a.html
Hops used for proper fermentation in mead or beer production in Slavic lands didn’t come from the East. Genetics tells us that traditional cultivars were simply selected from natural wild populations.
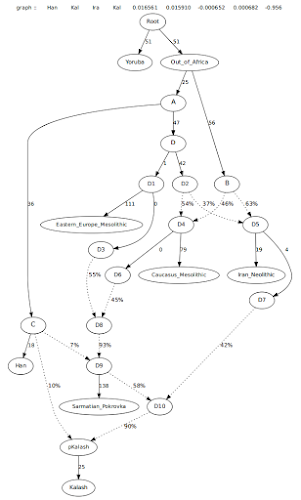
"Overall, the qpGraph trees produce almost identical results for both the Kho and Kalasha. However, on the Kho tree, the drift path leading from C to Han is zero (i.e. no genetic drift), while on the Kalasha tree it's 18. That's a subtle, but perhaps important difference, because it suggests that the Kho and Kalasha have somewhat different types of East Eurasian admixture."
One thing that I don't like about qpGraph trees is that they really obscure the amount of uncertainty in the result, particularly because there are so many more estimated parameters that could have uncertainty (v. 2 at time in a PCA). I really don't have a good intuition regarding whether the "18" on the C to Han path is really 17-19 or 4-32 at +/- one standard deviation, for example. So, it is hard to know how significant a result like this is, while a PCA does a better job at showing the magnitude of the difference between to groups of samples, and the scatter of the data points within each cluster of plotted individuals can give you an idea of the statistical significance of that magnitude of a shift for the group as a whole.
The fact that the Kho and Kalash who speak the most archaic forms of the Indo-Aryan languages are located where they are is also as significant as their genetics.
The numbers cited in the comment by Seinundzeit suggest only about 10-11% of ASI in these populations, although in the global PCA both populations (Kho and Kalash) are clearly on the South Asia prong of the two parallel top to bottom clusters.
South Asian impact is less obvious in the Graph Tree.
@David: Thanks a lot for analyzing the samples!
@Sein: There are 2 Nuristani samples, who speak E Kativiri -- locally called Shekani. One of them is a recent migrant from Nuristan the other seems to be 2nd-3rd generation in the area. However, they both score very much like the Kalash. I am trying to get my hands on them. There are also Savi/Gawar-Bati samples and Dameli (Chilasi/Shina) samples.
The 2 Kho samples posted are related to my grandmother and her brother, whose data you have. But, my grandmother is only 75% Kho, so she scores differently then them, with the pull towards Uzbek.
Of interest to some. One of the Kho samples has mtDNA: C
(She is female, and thus, I don't have any y-DNA information).
Another Kho sample (not tested by David) has y-DNA: H-L901
Beyond that, I don't have anymore Haplogroup information to share.
@EastPole
Thanks for the links. I see you meant the Slavic etymology specifically, and looking at it, the etymology makes sense.
I'd suspect that the word was borrowed for hops, but need to familiarize myself more with hops first.
The descriptions of soma and hauma usage aren't consistent with hops, but I'll look into it. Who knows, might be some older recipes with more potent effects.
Interesting leads though.
1) This is really interesting, since it seems to point to the IA population having mixed with the Iran-Neolithic-like population before their arrival in the subcontinent. They seem to lack ASI, which is still found in Kashmir.
2) I have heard something third hand on the why Rakhigarhi and other studies are being held up. This may not be 100% accurate (or accurate at all), but the issue seems to be that genetic relationships with modern caste groups have been found, and these could exacerbate tensions in Haryana. Allegedly, there is evidence the Jats are non-native to the area, and reflect a variety of migrations from further west and east (Uttar Pradesh dalit-ish women married to Sindhi or Pathan like men). The bigger deal is that two individuals from much poorer burials look like migrants and are related to Dalits. Both could be problematic.
Apparently they want to hold up on results, while they do as much digging and sampling as possible before the angry mobs show up.
Again, I don't know the details, or even how accurate any of this is, but there we go.
@aniasi "Sindhi or Pathan like men", do you mean Indo-Scythians? Perhaps they could be Scythian remnants in the area. Obviously, this is problematic and David would disagree but you don't get that high of a Steppe score and be considered a Shudra by the Brahmins without good reason. Also, your calling them "Sindhi or Pathan like men" is also wrong. The reason for this is that a Sindhi and Pathan mixed with an UP Dalit won't produce a modern Jatt. So, these "Sindhi or Pathan like men" must be much closer to Steppe peoples than to these two populations for them to form a Jatt.
@Shahanshah
I am not 100% sure. As I said, I didn't call them Sindhi or Pathan-like, but that is what I heard from someone, who himself probably got it mixed up. It may well be that the original meaning was just a population from farther West. Same thing with the UP Dalit thing. Unfortunately a lot of scheduled castes wind up being grouped as Dalits in common parlance, so it may just be a scheduled caste from UP.
Also, Jats are a rather large catch-all term. Until the 1900s it was closer in meaning to farmer than an actual caste, just as Sardar came to refer to Sikh men outside of Panjab.
I don't really know anything more, but the one thing that was clear is the strong likelihood of Caste trouble because of some of the discoveries.
@aniasi It has nothing to do with caste but the fact that all the data proves an Aryan invasion. Indian nationalists cannot accept an Aryan invasion because it would mean that Vedic Civilization was not native to India. For this reason, they would not want the results to be released, because it would confirm everything the British said about fair skinned chad Aryans humiliating and crushing virgin dark skinned Dravidians in pitched battles all across ancient India. This is very humiliating for Indian nationalists and their national pride. Indian nationalists are very wrong when it comes to understanding history. It's an undeniable fact that Vedic Aryans invaded India and transformed it genetically to such a degree that it's virtually unrecognizable from what it was prior to the Aryan invasion. In fact, even the Dravidians themselves were invaders from Iran.
Soma.
https://en.m.wikipedia.org/wiki/Sarcostemma_acidum
Seems probable that soma was alcohol, the ingredients of which could vary depending on the location.
@Davidski Wait, if what aniasi is saying, since he confused me and I didn't know what he was on about, could it be that the Rakhigarhi site towards the end contained both unadmixed Vedic Aryan and ASI like samples towards the end?
@Shahanshah of Persia
My understanding of aniasi's comments is that there's already some significant genetic substructure within the Harappan Rakhigarhi samples, with a couple of the skeletons from the poorer or more basic burials showing stronger genetic links to modern-day lower caste Indian ethnic groups, probably because of their higher Ancestral South Indian (ASI) ancestry.
What this suggests, I guess, is that the remains from the richer or more elaborate Harappan burials have much less ASI ancestry, and are probably mostly Iran_Neolithic-like.
On the other hand, it sort of sounds like modern-day Jats from Haryana can be modeled as a mixture of the Harappans from the poorer burials and at least a couple of layers of more recent invaders from the north and west, so probably ultimately from the steppes and what is now Iran.
If so, this is broadly in agreement with what I've heard about the ancient DNA results from India and Pakistan, although it fleshes out a couple of details that might indeed explain the delay in the publication of the results and data. It reminds me of a post that I did about Indian castes and ancient DNA a while back. See here...
http://eurogenes.blogspot.com/2016/11/caste-is-in-genes.html
I can imagine that if this sort of thing can also be reproduced with ancient DNA from South Asia, then it might become a highly politicized and problematic issue in India.
@Davidski Thank you for the reply, as you have done an excellent job answering my inquiry. I wish aniasi had been a bit more clearer with his point, but the manner in which you explained it to me sums it up nicely. Yeah, I certainly agree with your point that the lower caste/class Harappans were closer to an Onge-like populations while the upper caste Harappans were mostly Neolithic Iranian derived. I think this is also evident when one looks at figures of ancient Harappans from different castes/classes.
Upper caste priest king:
Early to mid period: https://www.gettyimages.ca/license/526750752
Mid to late period: https://i.pinimg.com/564x/75/bb/ce/75bbce3b32691895c2cf6ef30bbc6745--indus-valley-civilization-mohenjo-daro.jpg
Lower caste dancing girl: https://i.pinimg.com/736x/0d/bf/a4/0dbfa451dd01db25b8029e2d29eadf69--mohenjo-daro-dancing-girls.jpg
As you can see, there's a clear difference between these two. In fact, I would go as far as saying that when the Neolithic Iranian arrived in the Indus Valley basin, there probably were little to no Onge-like peoples roaming around in the region. It is my belief that they migrated later on from from what today is central and south India. If we could get genetic data from the different Harappan periods, this should be clear, wouldn't you agree?
Yeah, certainly, I agree with your assessment on Haryana/Haryanvi Jatts.
Thanks for linking that post, but I have taken a look at it before. I will take a second look now. Yeah, certainly. I think that the delay probably has to do with what aniasi has described. Also, as you know, I heard there was some disagreement between the Harvard and Indian researchers involved, as well, so it could be that too!
Yes, it definitely could, and I think that is why authorities are delaying its publication.
@Davidski
You've got it. It is hard for me to explain, since I can only try to repeat what someone else told me. I don't have the ability to translate it into something else.
I've had a chance to get a bit more information, though this has been passed through many people. Apparently there are signs of a regional and class divergence of the ASI stratum. It looks like regional ASI is distinct, and the richest and poorest show distinct ASI as well.
It looks like it pushes Caste formation back before the Bronze age, and that the Steppe peoples imposed themselves onto an existing hierarchy, marrying predominantly amongst the upper castes.
@aniasi
"1) This is really interesting, since it seems to point to the IA population having mixed with the Iran-Neolithic-like population before their arrival in the subcontinent. They seem to lack ASI, which is still found in Kashmir."
Asko Parpola in his new book "The roots of Hinduism. The Early Aryans and the Indus Civilization" published by Oxford Uni. Press in 2015, says that Indo-Aryans conquered and took over the BMAC civilization, prior to intruding into South Asia. When the Indo-Aryans entered the Indus Valley, included amongst them would have been the people from BMAC.
@Aniasi,
"It looks like it pushes Caste formation back before the Bronze age, and that the Steppe peoples imposed themselves onto an existing hierarchy, marrying predominantly amongst the upper castes."
Dang. But would this news be able to travel to the Indian populous and potentially create tension? I guess they are just being careful.
From a non-Indian perspective, it would just be interesting if the Caste system is like 4,000 years old.
@shahanshah of Persia
" Upper caste priest king:
Early to mid period: https://www.gettyimages.ca/license/526750752
Mid to late period: https://i.pinimg.com/564x/75/bb/ce/75bbce3b32691895c2cf6ef30bbc6745--indus-valley-civilization-mohenjo-daro.jpg
Lower caste dancing girl: https://i.pinimg.com/736x/0d/bf/a4/0dbfa451dd01db25b8029e2d29eadf69--mohenjo-daro-dancing-girls.jpg "
Why would the Dancing Girl be lower caste, do you think the upper caste would have expended resources and time to make such a sophisticated statue of a lower caste woman? Supposing the upper castes wanted to represent the lower castes, we would have found more upper caste statues than lower caste ones, because the upper castes would naturally make more representations of themselves than others.
Both the Priest King and the Dancing Girl look phenotypically the same, both have short foreheads and fuller lips. Contemporary posters and sculptures of Hindu deities represent upper caste/Brahmin phenotype.
@Nathan Actually, BMAC was most likely Iran Chalcolithic, not Iran Neolithic. The Neolithic Iranian admixture in the Vedic Aryans probably came from the Ferghana Valley, not from BMAC. I don't think Vedic Aryans were at all influenced by BMAC, or the BMAC centres they were influenced by were likely heavily Iran Neolithic, while the ones influencing Iranics, such as Yaz, were Iran Chalcolithic. So probably not direct BMAC ancestry.
@Samuel Andrews This news would undoubtedly create tension.
@aniasi
"It looks like it pushes Caste formation back before the Bronze age, and that the Steppe peoples imposed themselves onto an existing hierarchy, marrying predominantly amongst the upper castes."
The caste system is a PIE thing according to the Trifunctional Hypothesis, only the Indo-Aryans had a rigid caste system though. Do we count later Eastern Iranians as the Steppe people you mentioned? Did some EBA Steppe clan make it to South Asia during the late Harappan period? Or was it the Jiroft-Helmand-BMAC folk who brought I-I languages and later Steppe folk adopted them?
It seems like the long awaited South Asian paper will not answer our questions just like the Mycenaenian one.
@Seinundzeit
Again, don't want to rush, but any updates yet on my rather lengthy 3-paragraph inquiry post?
I'd like to make a little addendum to it and highlight a couple of models, pertinent to the newly-introduced Kho sample(thanks Khana!).
So, here's my model of the Kho using the same input population panel I've discussed:
[1] "distance%=0.4349 / distance=0.004349"
Kho_Singanali
Yamnaya_Samara:I0357 34.85
Pulliyar 25.10
Iran_N:I1945 20.80
Iran_ChL:I1670 7.45
Iranian_Jew 6.25
Buryat 5.55
.
Couple of things-- It preferentially took the "interesting" I0357, yet again. Unlike with Kalash, it also took some "Sino-Altaic" ancestry, consistent with Dave's and your analyses. It also took more Iran_Chl-like than Kalash did when I forced it to use the "interesting" I0357 and I0434. Again, consistent with your model.
As for Kalash, here they are:
(forced)
[1] "distance%=0.3551 / distance=0.003551"
Kalash
Iran_N:I1945 37.60
Yamnaya_Samara:I0357 24.60
Pulliyar 20.70
Samara_Eneolithic:I0434 7.15
Andronovo:RISE505 4.95
Iran_ChL:I1661 4.10
Now, here's the unforced, initial model with only a slightly better fit.
Note that 434 IS still used, but 441 is preferred over I0537. 441 was the third sample I've discussed, albeit referring to it as "less interesting".
[1] "distance%=0.2985 / distance=0.002985"
Kalash
Iran_N:I1945 29.30
Pulliyar 22.45
Yamnaya_Samara:I0441 18.15
Samara_Eneolithic:I0434 15.25
Iran_ChL:I1661 12.70
Yamnaya_Samara:I0444 0.90
Yamnaya_Samara:I0357 0.60
Dai 0.40
Iranian_Jew 0.25
@Vara
The trifunctional hypothesis is debated, and it isn't really provable in PIE society. In fact, South Asia seems to be the only place that has such a well ingrained, structured, and endogamous system of social stratification and separation.
The origins need not be IE, especially since the pre-IE IranNeolithic component is higher in upper castes than lower ones amongst South Indians.
@Vara You're a complete nut! Out of Iran is as dead as Out of India. We know where the Steppe peoples came from and where the Indo-European languages originated. Hint: It wasn't in Iran. Also, the Iranian ancestry found in South Asians is from Neolithic Iran not Chalcolithic Iran, therefore your assertions are completely absurd and invalid. Undoubtedly, the Sanskrit language had its origins on the Pontic-Caspian steppes. Both the Mycenaean one and this one will answer all questions, don't worry.
@Anthro Survey Your models are way off, try harder!
@Unknown
Well to be fair very few things are provable in PIE society. A similar but less rigid caste system was also found in Iranian mythology. I also think that the Norse had a similar mythological one. The Rigvedic caste system itself was more flexible than the post Vedic caste system, and an endogamous caste system wasn't a even a thing.
If PIE had a caste system then it wouldn't be the same as the Indian caste system for sure.
@Shah
You must be obsessed with me.
Hint:
The steppe migration could've went like this: Steppe-> Caucasus -> Iran -> India
Anthro Survey,
"Again, don't want to rush, but any updates yet on my rather lengthy 3-paragraph inquiry post?"
It's no problem brother; I want to explore your ideas using formal statistics-based methods.
I'll be setting things up next week.
Although, I'm curious; do you apply eigenvalue scaling, when you work with Global_10?
If you go down that path, everyone from Tajikistan to Tamil Nadu begins to show a strong preference for the Srubnaya_outlier.
Khana wrora,
"There are 2 Nuristani samples, who speak E Kativiri -- locally called Shekani. One of them is a recent migrant from Nuristan the other seems to be 2nd-3rd generation in the area. However, they both score very much like the Kalash. I am trying to get my hands on them."
Exciting stuff; they are a crucial piece of the puzzle.
"There are also Savi/Gawar-Bati samples and Dameli (Chilasi/Shina) samples."
I hope you succeed; would love to analyze these samples using Global_10.
All,
If these snippets of information are true, it would make for a very fascinating conceptual picture.
The Chamar stack up like so, using my setup with Global_10.
Chamar:
47.9% Jarawa
37.7% Iran_M/N + 11.8% ANE
2.7% Srubnaya_outlier
distance=1.7046
Basically, 50% ASI, and 50% West Eurasian, with the West Eurasian half being an Iran_N-related population, but with more of that ANE-related ancestry seen with Iran_N/Iran_Hotu/CHG.
Wouldn't be surprised if those IVC samples (the ones from the more basic graves) are also a 50/50 mix of ASI and Iran_N-related "West Eurasian".
@Shah
LOL What exactly makes you say that?
For the record, they're very similar to Dave's models in that post for the Global10 link in their taking of I0357 as well as similar overall steppe ancestry.
Here are your beloved Zoroastrians for comparison:
[1] "distance%=0.1353 / distance=0.001353"
Iranian_Zoroastrian
Iranian_Jew 34.15
Yamnaya_Samara:I0357 20.95
Arab_Israel_1 17.20
Iran_ChL:I1661 13.95
Iran_N:WC1 12.40
Dai 1.35
As I've insinuated in my long post to Sein, Iranian_Jew and Arab_Israel1 take up a lot of Iran_Chl(i.e.Mesopotamian-Zagros substrate). Their use simply improve the fit for western Iranians(and somewhat for easterners). It's not a reflection of Arab ancestry, since you're probably curious. ;-)
@Vara Not obsessed with you, just correcting your mistakes :). Also, the Iran Neolithic ancestry found in South Asians is from the Indus Valley people, most likely and predates the Bronze Age. FYI, Iran was inhabited mostly by Chalcolithic Iranians, not Neolithic Iranians by the time the Aryans rolled around.
@Anthro Survey That's exactly why I didn't agree with your models. Why do you try to model modern populations on a combination of ancient and modern populations? It makes no sense my friend. I would suggest that you focus your time and effort on something else, and let the professionals, i.e. Davidski, handle admixture models. Your models are just weird and plain confusing. No one models modern populations on a combination of ancients and moderns.
Anthro
Your models seem overfitted and redundant ; and they worry poor Shah ;) (?!)
0.01 isn’t better than 0.04 . It means overfitting
@Seinundzeit
Thanks, bro.
If you'd like to see my other models, tell me your Anthrogenica handle or maybe I can contact you through Dave.
I don't apply it, usually, no, but will have to try it sometime. Now, when you scale, does it prefer the outlier to the exclusion of the I0358 and I0434 samples, too?
If so, wouldn't be too surprised. For some reason, I was under the mistaken impression that the Srubna outlier is an outlier in the west-ward direction.
Ran the distances to check and, sure, enough, it's actually rather eastward shifted. In fact, it's the closest of the Srubnayans to the Eneolithic 434 in 10D, but not the closest to I0357.
Srubnaya_outlier:I0354 Srubnaya:I0422 Srubnaya:I0361
0.01806544 0.03763894 0.04310429
Srubnaya:I0424 Srubnaya:I0358 Srubnaya:I0431
0.04480379 0.04664365 0.04863291
Srubnaya:I0232 Srubnaya:I0234
0.05004348 0.05055710
When I removed I0357 as an option, it opted for the Srubnayan.
[1] "distance%=0.461 / distance=0.00461"
Kho_Singanali
Pulliyar 26.85
Iran_ChL:I1670 24.30
Samara_Eneolithic:I0434 21.05
Srubnaya_outlier:I0354 11.00
Iran_N:I1945 7.15
Iranian_Jew 5.45
Buryat 2.40
Iran_N:WC1 1.25
@Sein
Oh, and what are the eigenvalues for Jarawa?
@Rob
Six items isn't an overfit. As for redundancy----as I've said before, I do indeed opt for averages if/when I'm confident that the samples have minimal internal variation. This is the case with the Unetice cluster, for example.
@Shah
Stop trolling, already. :D Use of modern populations in tandem with ancients is certainly not taboo. Perhaps it baffles you how Iranian_Jew takes up a lot of Iran-Chl related ancestry?
And, why do you suppose Jarawa, Onge, Paniya, etc. are used in South and South-Central Asian models?
Anthro
But you’re values imply overfitting
@Shah
"Also, the Iran Neolithic ancestry found in South Asians is from the Indus Valley people, most likely and predates the Bronze Age."
Where did I say Iran Neo migrated to India during the Bronze age. Do you have imaginary arguments with me or something?
Let me trigger you a bit and spill it out for you. The same descendants of the Armenians that brought IE languages to Greece also migrated east according to archaelogy. These people were elites and ruled over East Iran and later migrated to India in the Late Harappan period. Later Steppe folk adopted the native culture and language just like the Scythians. Happy with this scenario?
I'm not sure why I keep replying to you. You refuse to understand the meaning of the word "theory" and trust me there are a lot of good ones but you're just a zealot. You'll just whine and derail every thread again with your special snowflakeness(flakery?).
@Anthro Survey I have never seen David using both modern and ancient populations together to model modern populations unless we don't have adequate ancient samples for certain populations. And I was not trolling, but was being honest. Why use Iranian Jew as a proxy for Iran_Chl if we already have Iran_Chl ancient samples?
@Shah
Remember how back in the day we had a limited panel of EEFs? It was not at all unusual to see people use Sardinians as a stand-in. Today, it is no longer the case and we've practically captured most of the spatio-temporal variation of Neolithic Europe. And, yeah, Dave has used modern populations before in this way(not just for adjusting for ASI/ENA or SSA ancestry, mind you).
Sure, we have those 6 Chalcolithic samples from Iran---from a single location and dated to about 4000BC.
Perhaps they didn't end up being the best proxies for Iranians on the eve of the Iranian invasion from BMAC? Perhaps there were later exchanges with Iran, Transcaucasus and Mesopotamia, culminating in a population more similar to Iranian_Jew, and this ultimately formed the substrate?
In the same way, had we been limited to Neolithic Iberia and Sardinians, you'd find that some populations are modeled better w/Sardinians as a component.
But, if you insist:
[1] "distance%=0.4346 / distance=0.004346"
Kho_Singanali
Yamnaya_Samara:I0357 29.50
Pulliyar 25.95
Iran_ChL:I1670 19.70
Iran_N:I1945 15.00
Srubnaya_outlier:I0354 5.15
Buryat 4.70
(pazryk sample is steppe+ENA:para-Turkic?)
Or (xI0357)
[1] "distance%=0.4637 / distance=0.004637"
Kho_Singanali
Iran_ChL:I1670 32.4
Pulliyar 27.5
Samara_Eneolithic:I0434 21.9
Srubnaya_outlier:I0354 10.0
Iran_N:I1945 5.3
Buryat 2.3
@Anthro Survey
Not really, I refuse to believe that the Vedic Aryans had any, or close to any, Iran Chl ancestry. Also, modelling these people as 27% Pulliyar? Really?
😂😂😂
Still better though, and I appreciate your effort.
@Shah
You can believe what you wish. :-)
It's reasonable to assume that from the Punjab plain onward there wasn't any Iran_Chl stuff.
But, have you even bothered to check the geographical area in question, though? It's mountainous area pretty close to Gandhara, etc. and not exactly inside the Vedic heartland.
"Also, modelling these people as 27% Pulliyar? Really?"
Oh boy. ASI has got to come from somewhere, now, doesn't it? If Pulliyars are about ~50% ASI and 50% Iran_N as people suspect them to be, it's basically no different to Sein's model(10% Jarawa from Andamans). Paniya/Pulliyars are probably SLIGHTLY better standins, in the long run, as far as capturing SA-specific drift goes.
@All
Please keep the use of emojis to a bare minimum in the comments here.
And in regards to using both modern and ancient samples in models, as per recent scientific literature, there's nothing wrong with it as long it's kept to a minimum, and generally only used for streams of ancestry for which there are no suitable ancient samples.
So I'd say that at this stage using Iranian Jews isn't all that necessary, considering we have Levant_BA, Iran_ChL and so on from the region.
And please quit arguing, or I'll have to put on moderation for most of the day. That'll kill the flow of the discussions.
@David
That's exactly the idea I was trying to impart on him.
I'd agree that it isn't all THAT necessary. I probably wouldn't have used it had there been at least a few Chalcolithic Mesopotamian samples at my disposal or Iran_Chl from other locations(to account for possible internal dynamics).
I'm betting that EBA samples from a couple of locales in Iran will pretty much do the trick, though, and Iranian_Jews are likely a very good proxy for them. We'll see.
To date, everything east of the zagros is woefully under-sampled.
@Davidski Thanks, I appreciate it, and also thanks for the clarification.
Okay, here's a re-post without the emojis:
"Let me trigger you a bit and spill it out for you. The same descendants of the Armenians that brought IE languages to Greece also migrated east according to archaelogy. These people were elites and ruled over East Iran and later migrated to India in the Late Harappan period. Later Steppe folk adopted the native culture and language just like the Scythians. Happy with this scenario?"
^That's funny.
Why limit emojis, though?
@ Anthro
You should apply some kind of strategy to your set ups, eg on a chronological basis, and scaled values. Also, use either the best quality individuals, or an average (so you don;t have 3 different "Yamnayas' appearing in your results)
Eg Using Yamnaya, 2800 BC
Kalash
"Iran_Neolithic:I1290" 45.3
"Yamnaya_Samara" 40.95
"Ust_Ishim" 8.45
"Dai" 5.3
Fit 0.5%
Using Samara-Eneolithic (CHG heavy man)
Kalash
"Iran_Neolithic:I1290" 44.45
"Samara_Eneolithic:I0434" 40.4
"Ust_Ishim" 14.25
"Nganasan" 0.9
Fit 0.6%
Adding Srubnaya Outlier:
Kalash
"Iran_Neolithic:I1290" 46.5
"Srubnaya_outlier:I0354" 41.2
"Ust_Ishim" 8.05
"Dai" 2.4
Fit 0.5%
Each way, Kalash are essentially a 3 way mix of Iran Neolithic, Steppe and some yet unsampled southern forager group. I see no need for Iran Chalcolithic, nor any complicating and unwarranted Iraqi Jews.
@Anthro Survey
You heard the man, now take his advice mate.
@Rob Well done, that's what I like to see!
@Rob
As you can see, there isn't a copious amount of Iran_Chl in my 6-item Kalash model at all.
No quarrel about using averages or high-quality individuals, but, again, in some cases, averages can hide and/or exaggerate certain variation(as I explained in a comment to you above). For instance, I hardly ever use individual EEF samples to model Iberians. In the case of the two Natufians, I'm a lot more hesitant.
Value scaling is something I'll explore more, though.
Your Ust-Ishim corresponds to the ASI ancestry that's modal in Onge/Jarawa and high in Paniya/Pulliyars. Given that it's so basal in Eurasian phylogeny, it can "seal a lot of gaps", but most people who model SAs opt for the latter.
@Shah
Good to see you can cheer-lead
@Nathan I missed your other comment, but my reply is why would an upper caste women dance nude? Clearly, either a concubine or a low status woman. Also, the priest king doesn't look like the dancing woman, if you look closely.
@Rob
Perhaps some of the Iran_Chl affinity Sein and I got may just be owed to "Western" alleles brought by incoming the Indo-Aryans. Iran_N+EEF may be getting "combined" somehow to create a pseudo-Iran_Chl effect.
Given that Kalasha, etc. likely have higher Indo-Aryan migrant ancestry than, say, Indian Brahmins, it manages to show through in them, whereas Brahmins just get modeled as Srubnaya outlier or Yamnaya I0357(minimal EEF).
As for "manages"----To quote a response to you in an earlier thread:
"The extra ANE is probably because the Indo-Aryans were a fusion between Andronovo/Sintashta-like steppe populations and steppe populations similar to the Srubnaya outlier." This is the impression I'm getting, too.
Please focus on the topic at hand, not personalities.
@Shahanshah of Persia
"I missed your other comment, but my reply is why would an upper caste women dance nude? Clearly, either a concubine or a low status woman. Also, the priest king doesn't look like the dancing woman, if you look closely. "
Why? for artistic reasons, or she could be a peasant woman. Minoan frescoes had partially nude frescoes. Her being nude doesn't mean she wasn't from the same culture as the Priest King.
They do look the same phenotypically, the short forehead and full lips. The Girl has a roundish head and the King squarish. IVC face masks also show full lips.
The below sandstone sculpture at the Mohenjo-Daro museum of a male also is round-headed with low forehead and full lips.
http://www.sindhishaan.com/gallery/male_fig.html
If the affluent went to all the trouble of making a low-caste woman then one would expect them to have made more upper caste women.
@Shahanshah of Persia said...
"Actually, BMAC was most likely Iran Chalcolithic, not Iran Neolithic. The Neolithic Iranian admixture in the Vedic Aryans probably came from the Ferghana Valley, not from BMAC. I don't think Vedic Aryans were at all influenced by BMAC, or the BMAC centres they were influenced by were likely heavily Iran Neolithic, while the ones influencing Iranics, such as Yaz, were Iran Chalcolithic. So probably not direct BMAC ancestry."
Asko Parpola thinks the Indo-Aryans took over BMAC (elite dominance by I.A. warriors), similar to how they took over the Mitanni kingdom. Then I.A. moved into South Asia with BMAC people amongst them. Parpola also identifies BMAC site in Northern Afghanistan with the forts described in the Rig Veda that Indra destroyed.
Below is the verbatim quote from Parpola's 2015 book on Hinduism,Aryans and the IVC.
"However as Wilhelm Rau (1976) pointed our in his examination fo the Rigvedic descriptions, the Dasa forts are described as having many concentric and circular walls - which do not match the layout of the Indus cities. In 1988, I spotted an archaeological counterpart to this description of the Dasa forts in the so-called "temple-fort" of the BMAC in Dashy-3, excavated in the 1970s in northern Afghanistan(Sarianidi 1977): it has three concentric circular walls (figh. 20.3a)" (Parpola, p 97)
@Davidski
Are you aware of this paper from Sep 2017, on Jat Y-DNA ?
https://www.frontiersin.org/articles/10.3389/fgene.2017.00121/full
"The results of haplogroup analyses revealed that MRCAs of 302 Jats in our dataset belonged to nine different haplogroups—E, G, H, I, J, L, Q, R, and T—with nine different geographic origins."
"The results signified that the Jats shared an underlying genetic unity with several other ethnic communities in the Indian subcontinent with the same MRCAs and geographic origins. About 90% of the Jats and about 75% of the other 38 groups in the study belonged to the same four haplogroups J, L, Q, and R."
@Nathan
Doesn't Asko Parpola also think that Cucuteni–Trypillia was Late PIE?
If so, that really worked out for him. How much Cucuteni–Trypillia (EEF) ancestry is there in Asia, especially South Asia?
@Nathan
Are you aware of this paper from Sep 2017, on Jat Y-DNA ?
https://www.frontiersin.org/articles/10.3389/fgene.2017.00121/full
I am now, but the data look low-res.
@Nathan Actually, a lot of IVC figures didn't have full lips:
http://heritage.gov.pk/Indus%20jpg/Indus%20Figurine-1.jpg
https://antiquities.co.uk/media/com_eshop/products/resized/image_58ee10e796188_Indus-Valley-terracotta-deity-1-cr-800x800.jpg
http://heritage.gov.pk/Indus%20jpg/Indus%20Figurine-2.jpg
https://wondersofpakistan.files.wordpress.com/2009/02/mehrgarh_female1.gif?w=470
https://media.gettyimages.com/photos/sculpture-head-from-the-indus-valley-civilization-located-in-national-picture-id526750752
Notice how these women are clothed, unlike the dancing girl. Also, the priest king I linked earlier looked more mixed because he was from the late Harappan phase. If you look at the earlier ones, you can see a clear caste and racial divide.
Probably, they were heavily admixed, with the exception of the elites, by the time the Aryans came.
It seems like the long awaited South Asian paper will not answer our questions just like the Mycenaenian one.
Its not that easy from areas like Greece or even N india to get good coverage or good quality samples , Greek one was the most important paper last Year IMO , it is also interesting that the Mycenaean male belonged to J2 .
Now lots of baseless allegations are made here which makes me laugh, but what is interesting and very probable IMO is that , ancient Indian DNA actually not what the most academics ''hoped for'' , hence they are scratching their heads and looking for damage control which is taking time , but some scholars involved in the study had enough and spoke out a bit about what actually the case is :
https://m.jagran.com/news/national-jagran-special-on-indo-european-languages-17304852.html
That piece suggest, they have found Indo-European dna in Rakhigarhi and the study, which was accomplished with international collborations, will be soon published.
Now my prediction( which I am saying for 6-7 years now ) is that Mature samples of ~3000-2000 BC will show that the Harappan Civilization was mostly ANI dominant (ANI = EHG type + Iran Neo Type) .
There should be R1a,J2 and L Y-DNA's .
The later samples of localization period of say around ~1400-1000 BC (Swat samples are contemporaneous) , should show some notable levels of ASI .
What I also find interesting is that Indian population don't show any Anatolian type ancestry , now ''if'' BMAC already was significantly Anatolian related , quite like the samples of Sintashta, Andronovo , then its again becomes very difficult to imagine a migration from those cultures to S Asia .
@ Anthro
Yes I know- Tajiks and some North Indians have ANF type admixture. This could be later inflow, or could be from BMAC
But if so, why wouldn’t Kalash have it, if the route went through BMAC or post- BMAC?
Either
-BMAC actually lacked ANF (somewhat unlikely given its Syro- Anatolian motifs)
- the indo Aryans which arrived to the Hindu Kush using the mountain passes, avoiding BMAC
- the “steppe” component arrived before 2500 BC .
It seems like there's some confusion here, because of course many South Asian populations can be modeled as steppe something (EMBA, Eneolithic and/or EHG) + Iran_ChL + Onge/Han. See part SI 9, page 123, here...
https://media.nature.com/original/nature-assets/nature/journal/v536/n7617/extref/nature19310-s4.pdf
And it's difficult to imagine that BMAC samples would show a more western shift than Iran_ChL. Indeed, they're probably more eastern, so there's no reason why there can't be at least some BMAC ancestry in at least some parts of South Asia.
@Rob
Probably a combination of migrant-related ANF and BMAC.
Regarding your three alternatives:
1)Agree that it's unlikely. Some kind of a Westerly (Mesopotamian?) influence there is clear.
2)Yes, that could well be the case. As far as I know, Kalash religious customs differ considerably to those of Indian Hindus. Some of these differences may lie in less mingling w/BMAC.
3)Highly doubt much of it arrived before 2500BC.
Note also that between my model and his, Iran_Chl isn't zero for Kalash. Btw, across India, Pathans and Jatts get ANF-like admixture, iirc, not northern Brahmins. Parsis, as well. The Pathans and Parsis are self explanatory, while the Jats are believed to carry some later and somewhat heavy Scythian ancestry.
There is a 4th alternative: Prior to even encountering BMAC, different IA groups varied in their proportions of Andronovo/Sintashta and a mystery steppe-like population some, including me, are speculating(hence, varying in ANF).
so there's no reason why there can't be at least some BMAC ancestry in at least some parts of South Asia.
mmmmm well not sure BTW though its late , I find it curious , that for example the Skeletons of Roopkund show presense of a Western Shifted population ''The second group appears to be of West Eurasian related ancestry, showing affinities with both Greek and Levantine populations.''
http://eurogenes.blogspot.in/2017/11/descendants-of-greeks-in-medieval.html
Perhaps there in the BMAC area was a similar interacation of a local population with a population from West , which also gave materialistic background .
@David
No reason at all.
In fact, Parpola is not alone in his suggestion of mingling w/BMAC for Indo-Aryans. Our guy Anthony concurs.
3)Highly doubt much of it arrived before 2500BC.
I don't , the straightest explanation is that it was already there in S Asia , before the Western Infulence appeared ....
@Nirjhar
Didn't think it was ever gonna happen, but I'm actually going to slightly vouch for you. SLIGHTLY, now.
If you've been reading the thread, you noticed I hint at possibility of CW-derived Andronovo/Sintashta-like pops mixing with some, broadly speaking, steppe-like population(s) prior to reaching the Oxus. This can explain the Srubanaya outlier modeling... Anyway where would such a pre-mixing have taken place? North-Central Asia perhaps?
If so, you KINDA have a point. KINDA. Maybe that mystery population(EHG-ANE+some Iran_N) made limited landfall in the IVC, predating the IAs? I must stress "limited" here because it's hard to see how they would have done it on a massive scale lacking the migratory horse/chariot package. Hence, I expect to see no R1a(esp not Z-93) but maybe we'll see one or two Q and G2b---tops.
The majority of you nuts don't know what you're on about. I hope David does not mind if I call you nuts, and I don't think he does. I do not like nutty behaviour when I see it, and hence, I like refuting nuts. Now to address one by one.
@Nirjhar007 The article you have linked is a baseless, last ditch attempt by an Indian nationalist to justify the ludicrous assertion that the Vedic Aryans were native to India. They most certainly did not resemble North Indian Brahmins, sorry to break it to you. The only ones with an interest in delaying this paper are the Indian researchers involved, not the Western ones. Actually, the Western ones would be happy if the Vedic Aryans were native to India. Also, BMAC was Iran Chalcolithic related, not Anatolian related. How can it be Anatolian related? Use your brain, if you have one. Sheesh! Also, how did the EHG get to India? Have you thought of that?
@Rob There was no direct Anatolian farmer influence in BMAC. BMAC was solely an Iran Chalcolithic culture, with some Iran Neolithic influence on the eastern fringes. Why do you always try to link everything and everyone back to Anatolian farmers? Also, have you thought of how Anatolian farmers directly got to BMAC without traversing Iran? Come on, sheesh! BMAC had nothing to do with Anatolian/Neolithic European farmers, keep dreaming! Also, no great deal of ANF was found in the eastern Steppe cultures, and I would suggest you stick to Southern Europe!
Please everyone, just calm down. Also, think before you actually comment. It will save us the hassle of correcting you.
@Davidski :(
@Anthro Survey Thanks for proving to me that you are also a nut... But, I guess it was fairly clear from our prior interactions.
sorry to break it to you.
You break a lot ''Shah ''and it smells , Control your diet and levels of anxiety .
All,
When looking at southern Central Asia, the Pamiri peoples and the Yaghnobi people have only Iran_Chl-related ancestry. I've always failed to detect much of an Iran_N-related signal.
The Pashtuns tend to have a nice balance of both Iran_N and Iran_Chl.
As per the Kho results, most Dardic peoples might also resemble Pashtuns, in this respect (both Iran_N and Iran_Chl streams of ancestry). Just to verify, I'd like to see some Shina/Chilasi results (I'm counting on Khana). Also, I have yet to see Pashayi results, so that would be pretty exciting.
The Kalash are a unique case; they do have somewhere around 5%-15% Iran_Chl, but this is quite a bit lower than their immediate neighbors. Would be interesting to see if the Nuristani share this depressed affinity towards Iran_Chl (again, hopefully Khana can get his hands on those samples).
Regardless, based on the Iran_Chl affinity, BMAC-related ancestry is very significant in the context of Tajikistan, Afghanistan, and northern/northwestern Pakistan.
In South Asia proper, some Sindhis, and some Punjabi Jatts (I only have data for an individual with roots in Indian Punjab), do show very low levels (5% or so) of Iran_Chl. But the skew is definitely towards Iran_N; again, Iran_Chl-related ancestry is very minor, and in certain setups, it can even disappear.
Nevertheless, I suppose that we can tentatively hypothesize that among some northern South Asians, there is a minor signal of BMAC-related genetic ancestry (probably a matter of isolation-by-distance).
Nevertheless, as Anthro noted, beyond the Punjab and Sindh regions of northern South Asia, Iran_Chl does become irrelevant (unless you're a Muslim with distant South Central Asian or West Asian ancestry, or a Parsi).
Anthro Survey,
"This can explain the Srubanaya outlier modeling... Anyway where would such a pre-mixing have taken place? North-Central Asia perhaps?"
A very interesting idea, but I have one quibble...
One of the noticeable genetic distinctions between western Scythians/Sarmatians and the preceding Srubnaya culture is the addition of some Srubnaya_outlier-related genetic ancestry.
The Eastern Scythians lack this Srubnaya_outlier signal.
Ergo, people like the Srubnaya_outlier should have been fairly close, in geographic terms, to the western Scythians.
With regard to the possibility of local Central Asian populations rich in ANE, just imagine Iran_Hotu, but with more of that ANE-related ancestry.
South Indians, and lower caste North Indians, probably have some minor ancestry from that sort of ancient Central Asian forager. But that's still very speculative.
@ AnthroS
Yes I agree.
Aside from obvious Central Asian crypto Neolithics like Kelteminar archaeologists have posited other steppe like groups in the vicinity
@ Dave
No confusion. What distinguishes Iran chcolithic from neilithic is some Levant and minor ANF, which obviously would come from some mesopotamia
You once suggested it was a major overhaul in the Zagros but I see it as gradual cosmopolitanizing leading toward the Proto -ubeid & Uruk periods
The level of silly speculation here about South Asia seems to be reaching another peak.
Nirjhar007 is again wandering far out in the weeds, and away from real facts.
That article has basically zero information. So... the ancients were a bit related to modern Brahmins? Wow. I guess it's all settled?
As others have mentioned, it sounds more like the Neolithic IVC population kept some genetic distance from the ASI population (similar to the European Neolithic situation). But as the IE population moved in, they started (perhaps unequally) mixing into all populations, temporarily disrupting the previous strong genetic division.
Once the migrations slowed, the social boundaries eventually again took hold and cemented, leading to the modern genetic landscape.
That article has basically zero information. So... the ancients were a bit related to modern Brahmins? Wow. I guess it's all settled?
That's called confidentiality(He can't openly discuss the exact details) and the hint is very very clear . You should learn Hindi BTW ;) .
@ShahOfWhatExactly
Kiddo, don't bother removing posts. People screen-cap.
Now,
"because it would confirm everything the British said about fair skinned chad Aryans humiliating and crushing virgin dark skinned Dravidians"
You excel at seeking attention, fourth-rate trolling and mocking expertise in areas you've next to zero experience in(be it Rob or Kurd), but such talents are better suited to /pol boards, not respectable archeo-genetics forums such as this. Do yourself and the rest a favor---downgrade to apricity. I say this as someone somewhat "right-of-center" with a healthy sense of civilizational pride. Oh, while you're at it, don't forget to remind yourself and Jorjani about the Turkic Chads controllin' your area, btw. ;-)
@Nirjhar007
Could you take a look at this picture and comment:
https://s7.postimg.org/jhiotcuop/screenshot_308.png
There are only two possibilities IMO. Either Slavs came from India or Indo-Iranians came from Eastern Europe. Because R1a-M417 was found in Sredny Stog Dereivka culture and R1a-Z645 was found in Corded Ware culture I think that probability that Indo-Iranians came from Eastern Europe is higher. What do you think?
@Seinundzeit
What are the Global10 eigenvalues for Jarawa, though? They're not on the datasheet.
So, you're pretty certain the Iran_Chl in Kalash isn't an artifact? i.e. Iran_N and (IA-migrant related) ANF combining somehow.
When you mean eastern Scythians, are you talking about Zevakino and Pazryk samples? What, aside from ENA, pulls them eastward, then? In other words, ENA-aside, you mean they're basically packing ANF-related like Andronovo & Sintashta?
"just imagine Iran_Hotu, but with more of that ANE-related ancestry." Yeah, exactly. Maybe Kelteminar were such a people, in a rough sense(specific drift issues w/respect to Iran_N-like and ANE-like aside). Maybe the possible mystery population(if not Kelteminar-related) was/were also like this?
"probably have some minor ancestry from that sort of ancient Central Asian forager...speculative"
My thinking, too.
@Rob
"archaeologists have posited other steppe like groups in the vicinity"
Sounds juicy. Tell me more. Could the world's first apple cultivators somewhere in Kazakhstan been one of these?
What do you think?
I think it will be not settled, until we get samples from ancient India and more from Iran.
@Nirjhar
Shah and Karl are totally right. That Jagran article is preaching to the choir, and that's why it's only in Hindi.
Basically, what's happening now is that the Indians are holding up the paper, and in the meantime the Indian media has been asked to put out OIT propaganda.
I think the worst thing about this though is that western scientists let them get away with it. They let it happen back in 2013, when Indian scientists and media flipped the results of the Moorjani paper, claiming that ANI was native to South Asia.
It's a scandal. But at some point this nonsense will have to end.
Shah and Karl are totally right. That Jagran article is preaching to the choir, and that's why it's only in Hindi.
No. its In Hindi for totally different reason .
Basically, what's happening now is that the Indians are holding up the paper, and in the meantime the Indian media has been asked to put out OIT propaganda.
Insane talk .
It's a scandal. But at some point this nonsense will have to end.
Good night Dave, take some rest .
@ Anthro
Read “Central Asia, the Indo-Aryans and the Iranians: some reassessments from recent archaeological data” by Lyonett
Things like Geoksyr and Vakhsh culture
Kho_Singanali
Sindhi 44.1
Brahui 33.7
Udmurt 22.2
distance % = 0.3505
Kho_Singanali
Sindhi 45.25
Brahui 29.15
Scythian_AldyBel:I0577 25.6
distance % = 0.3242
Kho_Singanali
Sindhi 43.6
Brahui 31.3
Karasuk_outlier:RISE493 7.9
Karasuk_outlier:RISE502 6.95
Karasuk:RISE499 6.5
Karasuk:RISE494 3.75
Karasuk:RISE496 0
Karasuk_outlier:RISE495 0
Karasuk_outlier:RISE497 0
distance % = 0.2725
Davids and others rumor mongering is pathetic. We don’t have anybthing from Bronze Age South Asia but it does not stop folks from making up imaginary commoner and elite burials caste structure and temporal changes from early to late Bronze Age...just rubbish
It’s as if they expect there to be be hundreds of samples
It's a fact that Shinde's been sitting on Y-DNA and mtDNA from a few samples from Rakhigarhi for over a year now, and probably on full genome sequences for months.
If these refute the Aryan invasion and suggest strong continuity between Harappans and modern northern Indians, then why hasn't he published just a brief paper, or even shown the results at a conference, to put an end to all the speculation?
Obviously, because despite all of his bluster in the Indian media about how wonderful these samples are, at some point it was explained to him that they showed the opposite to what he thought they did.
Oops. What to do now?
If these refute the Aryan invasion and suggest strong continuity between Harappans and modern northern Indians, then why hasn't he published just a brief paper, or even shown the results at a conference, to put an end to all the speculation?
Why they should worry about speculations? and we already have good hints of what the scholars have found as I linked .
Oops. What to do now?
You should try to sleep or somehow get something on the data .
I'm not sure how it would look if the data is in fact consistent with some form of OIT (which I expect). It would have a strong affect on the European cultural supremacy narrative and many many commentators would have to take new positions. I am not sure the Alt-Media can handle it.
I am not sure about OIT , but looks like AMT/AIT as expected by many, is going to grave....
Nirjhar,
It is not so straight forward. You know that the argument of Sintashta and Andronovo being ancestral to Indo-Iranians in India & Iran, was the most accepted one until aDNA came and proved it wrong. However to the die hard steppe loyalists this has hardly made a difference.
Now if 2500 bc samples from Rakhigarhi already show some Yamnaya related ancestry, you can be pretty sure that these folks will shift the goalposts again. They will argue that perhaps these samples were early Indo-Aryan migrants who were later on swamped by the Rigvedic Indo-aryans. They may also argue that perhaps Indo- Aryans were already there in India by 2500 bc and that is why Indians show more affinity to Yamnaya than to Sintashta.
Mark my words, they will be ready with excuses. It is going to take more time and samples dating to 4000 & 5000 BC or earlier to finally make them stop.
Both Europe (including eastern Europe) and India are sinks. Pretty much every historical movement of population in these regions that have living descendants today across Eurasia, is from the Altaic Siberian region. moving west and southward, and I don't expect Proto-IE to be any different.
If what aniasi said about the rumor is correct, then it means that the IVC was the original location where the Vedic culture developed. The Jats are a grab bag of different groups and an admixture between foreigners and low caste would create an outcaste in the historical society of ancient India (regardless of skin color), which is probably the case because the Jats themselves haven't cared much for the Brahminical practices and classification until post independence when caste based affirmative action became a thing. The Brahmins of the south appear to have significant amounts of Haplogroup H as well as R1a (and R2, J2 and G) and so tying language/culture to haplogroup isn't straightforward. Also Haplogroup P, haplogroup Q and R all show movement east to west/south.
Once many more ancint genomes are dug up in Siberia/ Altay, and central/south Asia, we will see some clarity.
P.S: I don't know why my openID username doesn't show up properly.
Now if 2500 bc samples from Rakhigarhi already show some Yamnaya related ancestry, you can be pretty sure that these folks will shift the goalposts again. They will argue that perhaps these samples were early Indo-Aryan migrants who were later on swamped by the Rigvedic Indo-aryans. They may also argue that perhaps Indo- Aryans were already there in India by 2500 bc and that is why Indians show more affinity to Yamnaya than to Sintashta.
But you must agree with me , that it will be a great comedy show !. I can't wait for that to happen .
Mark my words, they will be ready with excuses. It is going to take more time and samples dating to 4000 & 5000 BC or earlier to finally make them stop.
Yes they will be great to have .
@nirjhar
"No. its In Hindi for totally different reason . "
?
Go on...
@ Shah
"There was no direct Anatolian farmer influence in BMAC. BMAC was solely an Iran Chalcolithic culture, "
Iran_Chalcolithic:I1661
"Iran_Neolithic:I1290" 46.85
"Tepecik_Ciftlik_N" 31.85
"Kotias:KK1" 21.3
"Villabruna:I9030" 0
@Nirjhar
The jagran article is a little bit irresponsible and potentially deceptive.
Niraj Rai should by all accounts clarify and confirm the statements of the article.
The most salient feature of the article being that the DNA samples of Rakhigarhi are similar to North - specifically North - Indian Brahmins, along with the claim that the results will surprise.
The assumption is a reference to R1a. But there is not a certainty of this. “Put up or shut up” is an adage that comes to mind here.
But between the Tony Joseph articles and this one, there is clearly some kind of groundwork being laid out in the public arena. Mitigation no doubt, though mitigation against what is still nebulous.
@Anthro Survey
I agree with you regarding this Shah character. His obsequiousness towards David is creepy and off-putting. And his bigotry is repulsive; infantile at best.
"Asko Parpola thinks"
He can think anything, but that doesn't mean he's right. Indeed, there is no indication that BMAC, at least as it influenced the Indo-Aryans, but there are indications on the Iranians.
Borrowing Slavic хъмель from Iranians haoma is extremely unlikely, then there's not suffix, not vowel, not even consonant unexplainable.
@Nirjhar007 No, you need to control your anxiety. I personally would not care if the Vedic Aryans were native to India, as it doesn't concern me. You, on the other hand, do care if they invaded India, as it would force you to question your worldview. I can safely say that there was no pseudo-Steppe ancestry in India prior to the arrival of the Vedic Aryans. So, please relax.
@Anthro Survey What does Jorjani have to do with any of this? I do not like him or agree with anything he has ever said, and that's all I will say.
@Anthro Survey
Agreed. I couldn't bring myself to respond to the bizarre racist (and almost pornographic) nonsense he posted.
@Atriðr
Agreed as well. He first said I was wrong, and then promptly agreed when Davidski said my caste info seemed plausible.
@Rob I said DIRECT not indirect. I know that Chalcolithic Iranians have ANF/EEF ancestry. You, on the other hand, were arguing for a direct influence of ANF/EEF on BMAC, which is not true at all, not in the least bit. Like I said, stick to Southern Europe.
@Atriðr What bigotry, care to highlight mate? Also, I am just being honest with you. No need to cook up odd theories to justify and deny steppe invasions and then call me a "Davidski shill" if I debunk your claims. Let's not argue, please. I agree with your assessment on that article, by the way.
@supernord Yes, I agree with you, though, the Vedic Aryans likely did have minor Neolithic Iranian ancestry (20%). Iranics were the only ones influenced by BMAC.
@Unknown Racist in what sense? Please elaborate...
@Shahan...
what bigotry?
Don't be coy. You are not fooling anyone.
I am just being honest with you.
Ego doesn't equal wit, nor does your honesty equal fact.
No need to cook up odd theories to justify and deny steppe invasions and then call me a "Davidski shill" if I debunk your claims.
Straw man. What are my odd theories? You are assuming, and assuming wrongly. Nor did you debunk any "claims."
As for being a "shill," go read your own words. You write them.
@Davidski
Army of Apus
Heated comments is one thing, but if you allow this type of sophomoric commentary to flourish, you'll soon find yourself dragged down with them.
@Atriðr I am not going to bother replying. You did not present any evidence to justify your claim that I was being a racist.
On a side note, the only reason there are heated comments in this thread is because some people think they are acting smartly, when in reality, they are just making themselves look foolish.
@jaydeep
"Now if 2500 bc samples from Rakhigarhi already show some Yamnaya related ancestry, you can be pretty sure that these folks will shift the goalposts again. They will argue that perhaps these samples were early Indo-Aryan migrants who were later on swamped by the Rigvedic Indo-aryans. They may also argue that perhaps Indo- Aryans were already there in India by 2500 bc and that is why Indians show more affinity to Yamnaya than to Sintashta.
Mark my words, they will be ready with excuses. It is going to take more time and samples dating to 4000 & 5000 BC or earlier to finally make them stop. "
One or more Indo-Iranian groups preceding the Indo-Aryans has been postulated for many years now, long before Rakhigarphi dna. After all we know for a fact Indo-Iranian speakers such as Persians, Scythians, Pathans, intruded into South Asia after the Vedic Aryans. So why would it be surprising to find non-Vedic Indo-Iranians preceding the Indo-Aryans and intruding into South Asia when IVC was in its mature phase.
There is no shifting of goalposts, theories get adjusted. Theory of evolution and emergence of Anatomically Modern humans has been adjusted , but the central tenet that AMT emerged in Sub-Saharan Africa is rock solid. Indo-Iranians being foreign to South Asia and not being the builders of IVC is rock solid.
@Shahbanu
"fair skinned chad Aryans humiliating and crushing virgin dark skinned Dravidians in pitched battles all across ancient India."
That is pretty racist.
@ Nirjhar007
"I am not sure about OIT , but looks like AMT/AIT as expected by many, is going to grave.."
No such thing. It is a rock solid theory. I would call it Aryan Colonization theory, because "Migration" implies peacefull melding of the Aryans and indigenous South Asians while "Invasion" been associated with a blitkreig style invasion. What happened was something akin to White colonization of the Americas, a gradual colonization and domination of the native cultures.
The Rigveda describes a rural society, not the urban and maritime trade society of the IVC. There is no way for you get around this.
@Nathan
Not necessarily. We refer to the Migration Period in Europe, even though there was plenty of conquest and violence.
@Nathan
RV is pre-settled phase of IVC.
Now a story,
Elephant- Sanskrit íbha, Mycenean erepa, Greek el-éphas, Latin ebur, Hittite laḫpa. and Slavic velibodŭ,
Ape- Sanskrit Kapi, Greek kēpos, Germanic api, Irish apa, Welsh epa and Slavic opica.
They tell you that wherever the common ancestors of the Indians, Greeks, Romans, Teutons, Celts, Hittites & Slavs came from, there were also elephants & apes. There's only 2 places on earth like that - Africa And India and some like the ape are to be found meaningfully only in India. Outmaneuver that.
@Nathan I agree with almost everything, except one thing. I think it was an invasion and not just a colonization. In fact, I would go as far as saying that it was a very violent invasion, so much so that South Asia's, especially what is today Pakistan, genetic were irrevocably altered to such a degree, that something of it's kind today would be unimaginable. Well, maybe not with all of the recent movement across the world, but you know what I am saying. It was definitely more than a simple colonization, as the chariot burials in South Asia have proven.
@Unknown That's not racist, it's historically accurate. It's exactly what happened, whether you like it or not.
@Sanuj Quick question, if I might ask. If the Indo-European languages originated in India, how come no ASI/Onge admixture is detected in Europeans (except those with Romani ancestry)?
@Shahbanu
Sure, you were there. In fact you are probably envisioning all that skin colour domination as one hand reaches down beneath your waist, and the other slathers Hydroquinone all over you.
Forget La Brana Man, or the fact that light skin originated in the middle east, you must know, because your fantasy says so.
Seriously, replace Dravidian with any other group, and you'll see how racist it is.
Just saying guys, EEF mtDNA does exist in Southcentral Asia, Iran, and Siberia. So, we can be fairly confident the Indo Aryans and the proto-Iranians carried EEF admixture. Furthermore even Yamnaya had slight EEF mtDNA and admixture. So South Asians definitly carry some EEF.
Just wanna set the record straight.
@Shah
That the aDNA evidence would answer, but there is a possibility that the migration out happened before there was any meaningful intermingling within the Subcontinent, i.e. before 3000 BC. Of course this is just speculation.
Maybe this battle in RV tells something about the origins of some tribes like the Persians, who migrated out after losing the battle. https://en.wikipedia.org/wiki/Battle_of_the_Ten_Kings
@Unknown What I said has nothing to do with skin color but historical accuracy.
@Samuel Andrews Yamnaya had very minor EEF, you are correct, but the population which entered India was not Steppe MLBA like, if that's what you are implying.
@Sanuj But, then wouldn't that mean that they were distinct from modern Indians, anyway? If they did originate in South Asia, or just Northwest of South Asia, as you claim, doesn't that still imply that prior to mixing they were a distinct population lacking ASI admixture, and thus would be closer to some Europeans than to most South Asians? I do not see your point here.
Also, if you are correct, then how come Neolithic Iranian DNA is not detected in Europeans to any significant degree, and certainly not Northern Europeans? Logically speaking, the Indo-Europeans would have had to pick up some Neolithic Iranian DNA on their way to Europe.
@Shah
Your line of questioning has very racial overtones. DNA alone does not a people make. Mixing of humans is natural, continuity of heritage is what makes a "people".
Vedic people hole was "rasist" ohahahaaaaa
rv01.130.08
Indra in battles help his Aryan worshipper, he who hath hundred helps at hand in every fray, in
frays that win the light of heaven. Plaguing the lawless he gave up to Manu's seed the dusky skin;
Blazing, 'twere, he burns each covetous man away, he burns, the tyrannous away.
dusky is antirasist translate kṛṣṇām - black.
English translation of the Rig Veda does not correspond to what is really written in it, all about the good of political correctness. Even the German translation is more close to the original.
@Sanuj
Outmaneuver this...
http://eurogenes.blogspot.com/2017/09/the-beast-among-y-haplogroups.html
If R1a is from India, there's no plausible explanation why it would be so common and diverse in ancient Eastern Europe, including indigenous Eastern European Hunter-Gatherers (EHG), without any other signals of ancestry from India.
And there's no plausible explanation why the vast majority of Indian R1a would be just a subset of ancient Eastern European R1a.
You guys talk a lot, but you never have anything of substance to say about the ancient DNA results from Eastern Europe. Are you avoiding the topic as you hope for a miracle? The miracle won't come. There is substantial ancient Eastern European admixture in India, and you can't push it back more than the Bronze Age, because you're restricted by the age of R1a mutations.
How accurate are proposed ages for R1A lineages? I understand the models contain many variables that need to be assumed? I am not expert on genetics, clearly.
@Dave
You mentioned in that blog post "...realistically, it couldn't have arrived there earlier than about 2,000BC"
If it turns out that Rakhigarhi had R1a then your credibility takes a hit. And we already have solid undeniable evidence of uninterrupted archaeological continuity of the IVC culture without external influences since 7500 BC. So we can push it back as much as we like based on the results from IVC.
@Sanuj No comment.
@AnthroSurvey:
"@ShahOfWhatExactly"
Sunset. Shah of Sunset he is.
@Davidski I think most people nowadays denying the Aryan Invasion Theory either do not know the recent genetic evidence we have accumulated proving it, are lying to themselves about the realities, or are just plainly deluded. Most of the commentators here who deny the AIT would probably fall in the second category. Especially, Jaydeep and Sanuj. I think Nirjhar would all into the third category, to be honest. Instead of accepting the facts, they start hurling insults without presenting adequate arguments for their claims.
@MomOfZoha Most people here do not like hearing the truth, and so they just start hurling insults at people who they do not agree with.
@ShahOfSunset:
"@MomOfZoha Most people here do not like hearing the truth, and so they just start hurling insults at people who they do not agree with."
Awww, sweetie, you're the one whose been hurling insults all over the place -- AGAIN. Up til this post you've been a good boy since the last time I unleashed my Inner Mongolian on your ass. But seems you forgot your meds again?
@MomOfZoha No comment.
@Bronze I wish I could use emojis to respond. Okay, I'll use one: 🤣
@mzp1
How accurate are proposed ages for R1A lineages? I understand the models contain many variables that need to be assumed? I am not expert on genetics, clearly.
Even if the latest dates for R1a mutations based on full genome sequences are way off, then you would still need to explain the presence of R1a in indigenous Eastern European samples with no South Asian or even Near Eastern (basal) ancestry, and also the obvious chain of ancient samples in Eastern Europe leading to the appearance of R1a-Z93 on the Bronze Age steppe.
Obviously, R1a-Z93 is just about the only subclade of R1a in South Asia. So what's it doing there?
There's really no room to wiggle for anyone still pushing for Out-of-India and into Eastern Europe for R1a or R1a-Z93, which obviously has very important implications for the origin of Indo-European languages in India.
@Sanuj
If it turns out that Rakhigarhi had R1a then your credibility takes a hit.
The sensible and credible thing to say at the moment, considering all of the evidence at hand, is that Harappans were of West Asian and South Asian origin, so one shouldn't expect any R1a in the Rakhigarhi remains, unless it's contamination or the dating's wrong.
Let's wait and see if any of the Rakhigarhi samples really do show R1a. If they do, then there should be a logical explanation for this, and considering the already ample ancient DNA from Eastern Europe, a Bronze Age or even Neolithic migration from India to Eastern Europe is not it.
But like I said earlier, if any of the Rakhigarhi samples really did belong to R1a, and this was not a mistake due to contamination or wrong dating, then we would have heard about it by now, because the Indians would not have kept it a secret for long. They would have been shouting about it from the rooftops for the past year or so.
>Your line of questioning has very racial overtones. DNA alone does not a people make. Mixing of humans is natural, continuity of heritage is what makes a "people".
https://3.bp.blogspot.com/-doi5Hv3FPl0/WVti61zzV6I/AAAAAAAAF18/eFEZdYNxmvk3nsbmNo8MQDbq3pgOZgb6QCLcBGAs/s1600/Map_effective_migrations.jpeg
Actually no, outside of scenarios like the mass depopulation of the Americas global populations Out Of Africa have stayed about the same as they were in the Bronze Age.
@Salden Danke. I appreciate you providing that link for our "friend" here to see for himself that Europeans and many West Asian populations have largely remained stable since the Bronze Age and Iron Age.
They have been hinting at the outcome, you are just not ready to listen to what they are hinting at, this jagran article is a case in point. By the way Jagran is the most widely read newspaper in India, and is one of the most credible - rated by Reuters-BBC. https://en.wikipedia.org/wiki/Dainik_Jagran
Vasant Shinde had at the very beginning of this entire initiative said this -
"We will apply for the data to be published in a world-reputed journal and only after that will we reveal it to the media and rest of the world.” So they are just doing what they said.
@Sanuj We know what the results are, and we do not even have to look at them to know that there was a Bronze Age invasion into India from a population mostly Steppe derived with minor Neolithic Iranian admixture.
@Sanuj
But the problem is that they're hinting bullshit.
The ancient DNA from India will not appear in a total vacuum. It'll have to be interpreted in the context of what we already have, including from Eastern Europe, and the ancient DNA from Eastern Europe already says that the Jagran hints are bullshit.
Tell us where the South Asian admixture went. Yamnaya lack it. Eastern Europeans lack it.
@Davidski Yeah, all I see from these Out of India theorists is bullshit. When you call them out on their bullshit, they reply by calling you a racist, colonialist, etc.
@Salden It went into Apu Nahasapeemapetillon. Real talks, though, there's no point left in arguing. It's like arguing with a brick wall, where these Indian nationalists are concerned.
@Salden What if ANE is the "Apu" marker from south asia that moved north considering we know there was two distinct unmixed populations in south asia for a long period? ANE is very high in a lot of the populations of south Asia. That would make europeans albino Apus. See racism can go both ways.
@Sam Andrews : There is nothing called EEF mtDNA. It is autosomal admixture that defines EEF.
@OpenID 74d9d9b8-55ef-11e7-bd4d-43c094282792
But Europeans are not usually the ones with racially based arguments, it's the Indian nationalists. Europeans get called racists for simply stating the truth.
Sanuj said...
"RV is pre-settled phase of IVC."
No.
"Now a story," - It's not related words.
"Elephant- Sanskrit íbha, Mycenean erepa, Greek el-éphas, Latin ebur, Hittite laḫpa. and Slavic velibodŭ,"
In Slavic is CAMEL, no Elephant. This is not cognate, but loanword from different sources and different time.
"Ape- Sanskrit Kapi, Greek kēpos, Germanic api, Irish apa, Welsh epa and Slavic opica."
Between the first and second group have nothing in common. Borrowing from different languages. The Slavic word borrowed from German, which is borrowed from Celtic.
@74d9d9b8-55ef-11e7-bd4d-43c094282792
What if ANE is the "Apu" marker from south asia that moved north considering we know there was two distinct unmixed populations in south asia for a long period?
That's a big what if, and no, we don't know that there were two distinct unmixed populations in South Asia.
Actually, it looks like there was one, you know ASI, and ANI came during the Neolithic and Bronze Age from the Near East and Europe.
Because ancient Eastern Europe is home to R1a and Indians have Eastern European forager ancestry.
See the problem now?
@Davidski So, wait... Is ASI now exclusively the Onge-like/Dai-like component found in South Asians? Because, I remember that before it was like this: ANI=Steppe+Iran Neolithic, ASI=Iran Neolithic+Onge/Jarawa/Dai?
"What if ANE is the "Apu" marker from south asia that moved north considering we know there was two distinct unmixed populations in south asia for a long period?"
Meanwhile the oldest samples with ANE aren't in India at all.
@Rob You implied that. And again, you've begun hurling insults.
SMH. -_-
@Davidski The oldest ANE is in the Asian siberian zone and from there is where it went to Europe, South Asia (with PIE) and the Americas before PIE formed.
And by EEF I mean early european farmer and not forager. Someone pointed it out from the paper by Broushaki in 2016 with neolithic genome from Iran, which shows the affinity of farmers in Europe and south Asia. If the ANI admixture in South Asians is from Europe during Bronze age, we would have evidence on that paper through presence of western neolithic farmer smixture in South Asians as well.
Also, I think R1a's home is in central Asia/ Altay because it makes most geographic sense. Just because no one is digging around there to find evidence doesn't mean it shouldn't exit. R1a being fixed in some regions and lost in others should not be a basis for decisions about its historical extant. The oldest R lineage is still in Asian Siberia.
Everyone including myself is speculating and there is no conclusive evidence one way or another at this time.
@ Shah
“SMH”
Yep you talk and have the IQ of an insecure 7
year old
@Rob No comment.
@74d9d9b8-55ef-11e7-bd4d-43c094282792
Really not sure why you're focusing on ANE and R? Obviously, ancient Eastern Europeans aren't interchangeable with ANE and R isn't R1a.
Hence, the problem is, how did Indians acquire ancient Eastern European admixture and a young subclade of R1a (R1a-Z93) which expanded from the Eastern European steppes only during the Bronze Age?
Do you understand these finer points now? If not, why are you failing to grasp them?
@Davidski Eastern European admixture? There is shared admixture that peaks in Eastern European populations today. That does not make of Eastern European origin. For it to be of Eastern European in origin with bronze age admixture, I want to see EEF (early european farmer) in these South Asian populations with shared admixture. Also, Chaubey and Thangaraj have both said there is tribal R1a in India that does not fall under any of the popular S. Asian or European clades, and I have no reason to doubt their credibility. Once we have as many ancient DNA in South Asia and Central Asia as we have from Europe today spanning time and geography, we will see.
@Atriðr
“The descriptions of soma and hauma usage aren't consistent with hops, but I'll look into it.”
They are consistent and not only that. Heavenly waters as the source of honey is explained by Slavic belief that honey came from heavenly dew which on a cloudless night fells directly from the divine sky, which explains some Rigvedic myths. I find the best explanations of RV, which are still very difficult to understand, in old Slavic believes and folklore. They are also very consistent with orphico-pythagrean myths if properly understood. So the legend of their Hyperborean (Slavic) origin may be true. By the way Orpheus is linked by linguists with the Sanskrit Ribhu or Arbhu, and with Slavic Robu (worker).
“Who knows, might be some older recipes with more potent effects.”
Why are you looking for more potent drink? It does not depend on potency but on how well you are prepared. Some religious experts can even get required state without any drink. Lower people like myself like to drink a little bit o vodka before becoming sensitive to religious poetry, but more important than the amount of vodka is the proper preparation i.e. resting, relaxing, getting rid of troubles and worries, peace, silence, starry night or beautiful dawn and filling oneself with the right poetic or philosophical thoughts.
@davidski
"Hence, the problem is, how did Indians acquire ancient Eastern European admixture and a young subclade of R1a (R1a-Z93) which expanded from the Eastern European steppes only during the Bronze Age?"
You are comitting your timeframe for the invasion to the Bronze Age.
The 'leaks' seem to tell us something will come out soon. We will see what it says about that.
@ 74d9d9b8-55ef-11e7-bd4d-43c094282792
Eastern European admixture? There is shared admixture that peaks in Eastern European populations today. That does not make of Eastern European origin.
It does actually, unless you're proposing that the admixture event between ANE and Western European Hunter-Gatherers (WHG) that created Eastern European Hunter-Gatherers (EHG) also took place independently in Asia?
Which part of Asia? Can you tell me where WHG lived in Asia?
@Davidski
Honestly the trolling is out of hand in this thread. Half the comments are just meaningless insults because of it. It seems like every thread will be derailed from now on.
@Atriðr When did David legitimize the term "Apu"? He never used it at all, not in the least bit, as you know. Salden used it, but only because of the stupidity and immaturity of Indian nationalists who come here and start spewing their garbage. David has not said anything racist, not in the least bit. Stating facts is not racism. Also, in case you did not notice, David did not reply to Salden at all, but rather, to a comment directed at Salden from an Indian nationalist.
So, to sum up the flaw in your logic.
1) Salden uses "Apu" to describe South Asian genetics.
2) Indian nationalist replies to Salden using "Apu".
3) David replies to Indian nationalist's reply to Salden which used "Apu".
Therefore, David is not guilty on any charge. Perhaps, you should shift your focus towards Salden or the Indian nationalists, but leave David out of it. I cannot believe that you would directly assault his personal character without knowing him.
This is what I am getting at, WTF is this?
"74d9d9b8-55ef-11e7-bd4d-43c094282792 said...
@Davidski Eastern European admixture? There is shared admixture that peaks in Eastern European populations today. That does not make of Eastern European origin. For it to be of Eastern European in origin with bronze age admixture, I want to see EEF (early european farmer) in these South Asian populations with shared admixture. Also, Chaubey and Thangaraj have both said there is tribal R1a in India that does not fall under any of the popular S. Asian or European clades, and I have no reason to doubt their credibility. Once we have as many ancient DNA in South Asia and Central Asia as we have from Europe today spanning time and geography, we will see."
@davidski
It's your blog, obviously, but if it were mine I'd be turning moderation on for any thread about this particular topic, it turns into romper room every time. Which is a shame, since this is such a fascinating topic.
@Vara
You: "Anything I don't agree with is trolling, but nothing I say is trolling".
Please do us a favour and think before you actually say something.
As far as I can see, it's only the Indian posters here who are using this term, and honestly I don't know what it means, nor do I really care, as it's not a term generally deemed to be an offensive hate term in the English speaking world.
Your mental gymnastics to make a racist out of me are very amusing, but you should focus more energy on understanding the data and coming up with more plausible arguments and theories, rather than getting personal.
Nice straw man.
I'm pretty sure "The Simpsons" were as popular in Australia as they were in the rest of the English-speaking world. The loaded stereotypes with the term "Apu" are quite evident to most, and it is cute that you think that playing dumb evades what you are doing.
It's also sufficiently revealing that you find my posts a waste of space. No doubt you prefer the sycophantic intros of your groupie that clutters your blog.
You are evidently harboring sentiments that will be shared in the appropriate places, I can assure you that.
Trash thread. That said, I'm sure if they released the paper, gave a sensible, scientific, unemotive account of what happens, then surely we'd see an ebbing away of these scum who have nothing to contribute other than a desire to use this material in the most lurid sense to bully Indians (just as the Mycenaean, SE Europe, Egyptian papers didn't really support those people very well and mature responses won the day).
@Atriðr
You ran out of real arguments a long time ago. In fact, I'm not sure if you had any to begin with.
Get over it and move on. There's nothing for you here.
@Bob Floy
These fools and liars need to be engaged and humiliated for all to see in open and honest debates.
Neutering and shutting down discussions on difficult topics is not the way to go IMO.
It is very sad that people don’t understand RV. Black enemies of Aryans are metaphors of sins, evil thoughts, worries etc. They are not people. It has nothing to do with race. Vedic Aryans could be very similar to modern Indians. RV is a religious poetry, not a history.
@davidski maybe I missed a recent study, but Haak could not fit EHG as ANE+WHG with any confidence he just claimed they were related, which is not surprising. EHG could extend all the way from the Altay even further east of there to the Urals during sparsely populated historic times for all we know. Again it is anachronously named EHG because that is the oldest extant ancient remain discovered of now. There was geneflow into NE Europe from the Asian steppes around 8000ybp (der sarkissian 2013) and hence i don't see why EHG cannot have been of a similar pattern from siberia. Again, I want to see early european farmer admixture to be convinced of a bronze age time frame source from E.Europe.
@Shahanshah I was merely pointing out to Salden that name calling can go both ways and destroy dialong. No need for your strawman arguments and crying wolf. And as far as I know, Altay/ Siberia aren't in India....
https://www.sciencedirect.com/science/article/pii/S016895251730210X
http://www.cell.com/cms/attachment/2118900612/2086474698/gr1.jpg
http://www.cell.com/trends/genetics/fulltext/S0168-9525(17)30210-X
Insights into Modern Human Prehistory Using Ancient Genomes
Melinda A. Yang, Qiaomei Fu
https://doi.org/10.1016/j.tig.2017.11.008
Highlights
Eurasia ∼45–35 ka shows the presence of at least four distinct populations: early Asians and Europeans, as well as populations with ancestry found hardly or not at all in present-day populations.
Europeans from around 34–15 ka show high internal population structure.
Approximately 14–7.5 ka, populations across Eurasia shared genetic similarities, suggesting greater interactions between geographically distant populations.
Ancient modern human genomes support at least two Neanderthal admixture events, one ∼60–50 ka in early ancestors of non-African populations and a second >37 ka related to the Oase 1 individual.
A gradual decline in archaic ancestry in Europeans dating from ∼37 to 14 ka suggests that purifying selection lowered the amount of Neanderthal ancestry first introduced into ancient modern humans.
The genetic relationship of past modern humans to today’s populations and each other was largely unknown until recently, when advances in ancient DNA sequencing allowed for unprecedented analysis of the genomes of these early people. These ancient genomes reveal new insights into human prehistory not always observed studying present-day populations, including greater details on the genetic diversity, population structure, and gene flow that characterized past human populations, particularly in early Eurasia, as well as increased insight on the relationship between archaic and modern humans. Here, we review genetic studies on ∼45 000- to 7500-year-old individuals associated with mainly preagricultural cultures found in Eurasia, the Americas, and Africa.
@Matt I agree mate, well said. Unfortunately, when Indian nationalists act like this, they are just bringing the criticism upon themselves.
@Atriðr You heard the man! You are a waste of bandwidth, nothing MORE, nothing LESS.
@Davidski
"These fools and liars need to be engaged and humiliated for all to see in open and honest debates.
Neutering and shutting down discussions on difficult topics is not the way to go IMO."
Well said! The only problem is that when we exposed them, they resort to the racist card.
@EastPole Maybe you're right, but maybe you're not.
@74d9d9b8-55ef-11e7-bd4d-43c094282792
You: "Any criticism of anything I say is a strawman".
@74d9d9b8-55ef-11e7-bd4d-43c094282792
EHG can be modeled as a mixture of ANE and WHG.
Haak et al. didn't claim that it couldn't be modeled as ANE and WHG, they just said that their attempt to do so wasn't technically successful, probably due to the complexity of the model, but it was very close to being successful.
So your argument doesn't make any sense, because EHG could not have come into existence in any place far from WHG.
@Salden
You must stop using underhanded ethnic insults or I'll ban you.
@davidski
"These fools and liars need to be engaged and humiliated for all to see in open and honest debates".
I can't disagree with that.
"Neutering and shutting down discussions on difficult topics is not the way to go IMO".
Perfectly sound reasoning.
This map is a bit funny, no? They put Karelia (and EHG) several thousand miles to the east in northern Asia.
http://www.cell.com/cms/attachment/2118900612/2086474698/gr1.jpg
Karelia is near the modern-day Finnish border, hence near Scandinavia.
@Rob
“Central Asia, the Indo-Aryans and the Iranians: some reassessments from recent archaeological data” by Lyonett"
A good paper! However, the only problem with archaeological papers is that they do not have a proper understanding of the Indo-Iranian texts, especially the Avestan texts. Sometimes they even nitpick evidence to support certain scenarios.
1) The paper mentions the veneration of horses yet doesn't mention the veneration of camels, which are only found in South Central Asia and Arabia before 1200 BCE. This means the split between Indo-Aryan and Indo-Iranian occurred in South Central Asia and not around the Steppes. This is also an evidence against OOI that is always ignored.
2) The Aryans of the Gathas and The older parts of the Rigveda were not chariot riding conquerers. It is in the later parts of the Rigveda and the younger Avesta where we see the Rathas(chariots) as tools of warfare. They were most likely wagons.
3) The Younger Avesta itself is not very old. Most of it was written in 4 periods of time. 4th century BCE by the Achsemenids, 1st century BCE by the Parthians, 4th and 6th centuries by the Sassanids. Arguably the oldest Younger Avestan Text, the Zamyad Yasht speaks of a homeland similar to the early Vedic one. Near the H/Saroyu and Sarasvaiti/Haraxvaiti in Afghanistan, sorrounded by mountains and a sea in the south, most likely the Sistani lakes. It is almost similar to the Ariana mentioned by the Greeks, just moved a bit to the west.
4) Early Zoroastrians did not practice sky burials. This is a common misconception. The earliest attested Zoroastrians, the worshippers of Assara Mazash the Medes, did not practice sky burials as can be seen in Marlik. Sky burials were just another thing the Persians adopted and integrated in their culture. Most likely adopted when they conquered Yaz III.
The delays aren’t from Indian nationalists land scientists, but a certain member of Harvard, who’s obvious bias and disingenuity shines through in his stooges reflections here
@Vara Speaking of Marlik, I hope we get some autosomal DNA from there, if it's possible.
@Unknown Okay, sir: https://www.youtube.com/watch?v=Yi4ujBB7gvw
Real talks, though, it is probably Indians who are the only ones delaying this study, and wanting to delay it. You always get offended when we call out your errors, and then hurl back baseless claims without any evidence whatsoever. Have you not considered the fact that most of these scientists would prefer OIT to AIT? Or that many of them have liberal leanings? Just some food for thought.
I wonder if there's a correlation between hostility towards acknowledging the Aryan Colonization Of India and support for We Wuz Kangz (Also Called Black Egypt).
@Unknown
The delays aren’t from Indian nationalists land scientists, but a certain member of Harvard, who’s obvious bias and disingenuity shines through in his stooges reflections here
If Harvard scientists are biased in any way, then it's only to go out of their way to accommodate the fears and apprehensions of their Indian collaborators and consider their every suggestion.
If the data actually showed something different than waves of population movements from the Near East and the steppes to India, like OIT, then this wouldn't be a problem at all, because the Indians would be very happy, and the Harvard folks would be happy that the Indians are happy.
Do you understand now?
And I ain't no stooge. If I had it my way, the data would be out in public by now, and I'd be squeezing it for all its worth on the blog, and making plenty of fun of OIT along the way.
@Salden Maybe, who knows?
@Davidski Agreed! These baseless assertions that we are somehow stooges, and that it's the Harvard scholars delaying the study, are not based in any evidence, not in the least bit.
@Unknown Completely baseless accusations by you and others about both Harvard and the Indian academics involved. If any of you have evidence, come forward with it.
@Vara That is interesting about veneration of camels in the Avesta.
@Davidski Assuming what you say is correct, is that backed up in the genome of central/asian siberian samples from the 8000ybp timeframe? I cannot find an answer.
@74d9d9b8-55ef-11e7-bd4d-43c094282792,
"@Sam Andrews : There is nothing called EEF mtDNA. It is autosomal admixture that defines EEF."
There is. It's tiny but it is there. I will discuss Tajick mtDNA soon. I was shocked to find a handful of them who belong to very young, EEF-derived, lineages I thought only existed in Europe.
@Samuel Andrews These lineages were likely transmitted indirectly via Chalcolithic Iranians, who had partial EEF ancestry. I highly doubt that BMAC had any direct EEF influences, and was almost certainly entirely Iran Chalcolithic.
@74d9d9b8-55ef-11e7-bd4d-43c094282792
Assuming what you say is correct, is that backed up in the genome of central/asian siberian samples from the 8000ybp timeframe? I cannot find an answer.
I'm not sure which samples you mean? But this is from the supp info of Lazaridis et al. 2016, page 140.
It is possible that EHG too is admixed, with Switzerland_HG as one source and a ghost population “X” as another.
At this stage we are agnostic as to the identity of “X”.
So they're more worried about the ANE-related admixture in EHG than the WHG-related admixture, which, as per the quote, may have come from a population like Switzerland_HG.
Here's my own qpGraph model of EHG. As you can see by the <3 Z score, it works fine.
http://eurogenes.blogspot.com/2017/07/working-topology-for-eurasian.html
And my accusations against the Indian scientists are not baseless. I have a good idea who is involved in the South Asian paper, and I know what their track record is in the context of the OIT/AIT debate.
Ethnocentrism is 100% normal. People like to say it is only a white person thing but it ins't. White ethnocentrism has been either rejected or pressured to stay quiet so you don't have this issue with DNA testing and Europeans. Actually, lots of white people would like to learn of non-white stuff in their history with DNA. Many would welcome the presence of ancient South Asians in Europe.
Indians definitely carry some ethnocentrism. In particular, some like to think of themselves as better than white people in part for a good reason (British colonization, etc). Also, Muslims can be ethnocentric in the area of religion/culture but no one in the mainstream confronts this.
I think it would actually be good if white people learn to without feeling racist accept the origins of Indo European languages and for Indians to learn to do this as well and in the process let go of some of their ethnocentrism. The mainstream way of dealing with this type of thing should be challenged. By that I mean white people deny facts in order to not offend and non-white people are allowed to be ethnocentric.
@Samuel Andrews Also, there's the whole debate about what and who actually is White and what constitutes Whiteness, and whether or not Whiteness is even a real identity. I personally, do not see any value in terms like "Black", "White", "Yellow", "Brown", etc. I prefer Negroid/Congoid, Caucasoid, Mongoloid, and Australoid. Even then there are divisions. For instance, Whites are basically Europid Caucasoids, while MENA/Caucasus/SC Asia are non-Europid Caucasoids, and even then there is non-Caucasoid influences in all of these peoples, no matter how great or small.
But yeah, I would say that both Steppe EMBA and Steppe MLBA were Europid Caucasoids, whereas Vedic Aryans and pre and post-BMAC Iranics were mostly Europid Caucasoid, with 10 to 30% non-Europid Caucasoid admixture, and in some instances, non-Caucasoid admixture as well (Scythians).
I think we should not argue over what constitutes Whiteness, as it will derail the thread. So, I am going to stop here.
@Shah,
"@Samuel Andrews These lineages were likely transmitted indirectly via Chalcolithic Iranians, who had partial EEF ancestry. I highly doubt that BMAC had any direct EEF influences, and was almost certainly entirely Iran Chalcolithic."
That hypothesies makes sense. But the thing is the EEF ancestors of Chalcolithic Iran had significantly different mtDNA than the EEF ancestors of Europeans. Also, many EEF lineages in Europe are so young they were definitely born in Europe. So when I find some of these lineages in SC Asia........
I'll have to check over my Indian and other Indo-Aryan data again. But I know for sure legitimate EEF mtDNA exists in Iranian speakers and in Siberia (former Iranian territory).
From a purely mtDNA perspective, my conclusion would be they picked up some EEF ancestry like in Ukraine before moving into South Asia which is exactly what Andronovo genomes show. ALso, I suspect that several of the widespread young EEF lineages in Europe were spread by EEF-admixed Steppe groups like Corded Ware & Bell Beaker. The EEF and Steppe families mixed very early on. I find it hard to believe the Indo Aryans completly lacked detectable EEF ancestry. But I guess it is possible.
@Samuel Andrews Yeah, I agree with your assessment there. I thought you were trying to suggest that BMAC was EEF, which is absurd. Certainly, Iranics have a lot of EEF ancestry compared to other regional populations.
@Samuel Andrews Any EEF that the Vedic Aryans had has long been diluted and is no longer detectable for the most part. But yeah, I reckon that the Vedic Aryans might have had minor EEF as well.
@Atriðr
I'm pretty sure "The Simpsons" were as popular in Australia as they were in the rest of the English-speaking world. The loaded stereotypes with the term "Apu" are quite evident to most, and it is cute that you think that playing dumb evades what you are doing.
How can an Indian personal name that also appears in The Simpsons be an insult? What you say does not make any sense. That name would never be allowed to appear in The Simpsons had it been insulting.
Is this Indian movie insulting too?
https://en.wikipedia.org/wiki/The_World_of_Apu
David is right, you are veering off into non sequiturs.
@Onur Dincer Love you man! You talk sense, unlike that friend of yours, MomOfZoha.
@Shah
Love you man! You talk sense, unlike that friend of yours, MomOfZoha.
Well, someone should have pointed out the absurdity of Atriðr's claim.
@Atriðr
There's not much to say to you. If you really think I am making reference to the proper name "Apu", and not the under-handeded racist snickering usage, there's nothing more to say.
I am not familiar with the usage of the Indian personal name Apu in an insulting way. If there is such a usage, it must postdate the first appearance of the Apu character in The Simpsons, so must be something new.
If you think that the following passage We Wuz Kangz (Also Called Black Egypt) is not loaded (see above) with racial mockery and this initial passage: Who knew an army of Apus traveled to Europe and didn't with leave any South Asian admixture behind? Next you'll be saying Ancient Egypt was founded by Kunta Kinte., what more can be said to you? Maybe you should Google Kunta Kinte to understand the true dog-whistling.
My criticism to you was only concerning the name Apu, whose usage as an insult I am not familiar with, like I said.
@Davidski:
Why did you delete ShahOfSunset's most lurid Aryan Invasion "rape fantasy" comment (the white Chad and the dark-skinned virgin stuff, remember? people do remember...)? Not only was that comment deleted, but also every reasonable reply that called him out on it.
Now, if you rightfully considered Shah's comment to be racist, then the appropriate thing to do would have been to call him out on it, and to not delete the subsequent replies.
On the other hand, if your purpose was to make it appear as if your most vociferous Aryan Invasion advocates are *NOT* somehow not only racist as F but all *that* sexist too, then, of course, you would just attempt to act like that comment never existed.
But, it did exist, and people do remember.
Be aware that by accepting certain cheerleaders, you might be alienating people who respect you, people who do not at all claim the "out of India" theory, people who actually accept the steppe-migration evidence albeit with far less white supremacist baggage associated with it.
And, hell, I am *not* talking about myself. I definitely am quick to detect "racism" in folks-- even in myself sometimes. I'm not about to attempt "street cred" in a European-Genetics blog by stating myself to be "center"-ish in political views nor "pure"-ish in any sort of "race". Hell no. I'm a left-of-left miscegenated woman -- and happily so.
So, don't worry about me. I'm not talking about you alienating *me* here. I know what I'm getting into in a "Eurogenes" space. :) But, I'm talking about your regular users, center-right, completely-white.
Choose your cheerleaders wisely, David.
@MomOfZoha
Why did you delete ShahOfSunset's most lurid Aryan Invasion "rape fantasy" comment (the white Chad and the dark-skinned virgin stuff, remember? people do remember...)? Not only was that comment deleted, but also every reasonable reply that called him out on it.
Because I warned him not to focus on personalities, and he ignored me, so I deleted the comment.
The warning is here.
http://eurogenes.blogspot.com/2018/01/the-kho-people-archaic-indo-aryans.html?showComment=1516860211730#c8897873925873545236
And I don't choose my cheerleaders. If he breaks any rules repeatedly on this blog, he will be banned.
@Atriðr
If you have a problem with Shahanshah of Persia for his behavior outside of the comments at this blog then you need to take it up with him.
I also suspect that you repeatedly posted that quoted video title about Jews to attract negative attention to this blog, so I'm now going to delete these comments of yours.
@Davidski Thank you for handling that David.
@MomOfZoha If you clearly read through the blog posts carefully, you will know who is instigating the arguments here. I have not broken any rules, thus far.
Think reasonably and critically for a second. Stop insulting others because you don't agree with them.
@MomOfZoha Also, I did not say anything about rape and whatnot. My comment was about what the Rig-Vedic literature describes. You are twisting my words.
@MomOfZoha
I'm a left-of-left miscegenated woman -- and happily so.
I know you used the term "miscegenated", probably with sarcasm, to refer to some public impressions of you based on your known origins and/or genetic results, but I'd advise you not to use that term even in a positive sense here, a genetics blog, since no one can guess where people will stop once that term is let loose, so eventually it may end up even Finns, Russians and southern Italians being labeled as miscegenated. Just a friendly advice.
@Onur Dincer
"Well, someone should have pointed out the absurdity of Atriðr's claim."
Thanks mate, appreciate it.
On a side note, just ignore these types of comments from now on, especially your reply to the miscegenation comment. Some of these people are just hoping that we will give them a racist reply, but no one here is like that. The issue with these types is that they do not like hearing the truth. The truth hurts, and for that reason, they start hurling insults and their own ludicrous theories.
None of us reply with racist remarks, rather, we reply with facts, and some of the people here don't like facts so they pull out the racist or colonialist or supremacist card and start hurling insults.
I like you bro, but just don't put yourself at risk with these sorts of people. Who knows how far they will go to defame someone who they don't agree with?
@Davidski @Shahan @Onur
None of you three have the actual decency or character to acknowledge your misguided defense of the overt and covert racist commentary that took place.
Shahan's outside activities naturally are his own, but when his overt racism on your blog is consistent with his outside views... and when you instead choose to vociferously defend or ignore this racist commentary (and Salden's) on your website, and find it more worthwhile to attack the messenger pointing out this bigotry, arguments that you are neutral fall on deaf ears.
My posts were level-headed and aimed at offering decent discourse, but met with extreme derision, as you sought rather to defend overt racist mockery. Like I said, it's your blog and you made your bed. We'll find out if Harvard shares your opinion of the matter.
No need to reply. I'll leave indefinitely. But as @MomOfZoha commented, people will be remember.
@Atriðr No comment.
@Atriðr
Stop your character assassination. I already told you the reason of my criticism to you, which was on a very specific issue, and dropped the subject after your explanation to me.
@Atriðr
Please keep in mind that this blog is not affiliated with Harvard in way.
And the reason that Harvard scientists talk to me is because I use their software and data, and occasionally I notice things in the data, so I e-mail them about it.
What are they going to do, stop communicating with me because someone here (and most certainly not me, as you tried to suggest) used the name Apu as an underhanded ethnic slur? Or that someone else here shared a questionable Youtube video outside of this blog?
Quit wasting my time.
Post a Comment